
在确定了“腾笼换鸟”的快速方式之后,岚图汽车的上市节奏快速推进。
9月22日,天眼查显示,岚图汽车科技股份有限公司董事长变更为卢放。岚图汽车卢放职务调整为岚图汽车科技股份有限公司董事长、总经理。这是相隔不到一周时间,岚图汽车在上市上的第二次大动作。在9月15日,岚图汽车完成股改更名,公司名称变更为“岚图汽车科技股份有限公司”,此举标志着此次变更标志着该公司了已经完成了股份制改造。
而卢放职务调整为岚图汽车科技股份有限公司董事长、总经理,则意味着岚图汽车全新的管理架构即将形成。此举也是配合岚图上市,东风集团的定位逐步转向“投资公司”角色变化的必然。
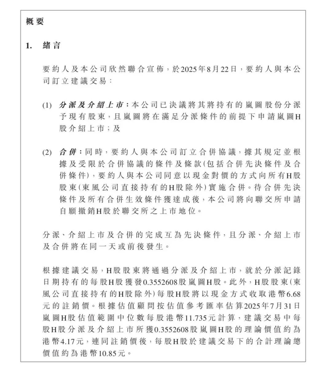
今年8 月 22 日,东风集团股份(0489.HK)发布公告称,子公司岚图汽车将以介绍上市方式登陆港股,东风集团股份将同步完成私有化退市。根据公告,本次交易采用“股权分派+吸收合并”的组合模式,两大核心环节互为前提、同步推进。这掀开了岚图汽车上市的大幕。

根据公告,岚图汽车的上市分为量大环节。在第一环节,东风集团股份(0489.HK)将其持有的岚图汽车 79.67% 股权按持股比例向全体股东分派,随后岚图汽车以介绍上市方式登陆香港联交所。在第二环节,东风汽车在境内全资子公司东风汽车集团(武汉)投资有限公司作为吸并主体,向东风集团股份(0489.HK)的控股股东东风汽车支付股权对价,向其他小股东支付现金对价,实现对东风集团股份(0489.HK)的 100% 控制。
通过该方式,可以实现岚图汽车最快速度上市,抢占资本市场的先机。而在这个改革中,最重要的变化就是岚图向前,东风集团作为母公司退居幕后,扮演资源协调、后台打通的赋能的角色。实际上,这也是东风集团此轮国企改革的核心方向——通过“弱化”集团,实现强化子公司的自主权来激活各个板块的发展动力和活力。简单来说,东风集团要实现各大自主板块“放虎下山”的效果。
对岚图汽车而言,新的上市公司管理层正在形成。此次调整也有助于促进岚图内部管理的协同与效率提升,为岚图整体战略的制定与高效实施提供坚实支撑;在更深层次上增强企业活力和动力,进一步提高岚图面向市场和用户的快速反应能力,为企业高质量发展赋能,提升核心竞争力。随着上市进程不断推进,岚图也将从上市中锻炼出更强体系能力,进一步激发公司价值创造能力,充分释放价值增长潜力。
今年是岚图汽车成立五周年。2020年7月,在武汉汉秀剧场,岚图汽车品牌正式发布,成为央企中第一个瞄准高端智慧电动汽车产品的新势力品牌。但是,中国新能源汽车市场新秀不断,目光都聚焦在跨界造车的明星车企上,对于刚刚诞生的岚图汽车,外界全都是质疑和审视的眼光——“东风岚图,真的能造好高端车吗?”
五年之后的现在,岚图累计销量已经突破20多万辆,在高端新能源市场中完成了SUV+轿车+MPV的完整布局,多款热门产品不断冲出。今年1-8月,岚图汽车累计交付达81768辆,同比增长92%,实现连续7个月增长。特别是今年8月,岚图汽车单月交付达13505辆,同比增长119%,创新新高。
在下半年,岚图已经上市了多款重磅产品,表现均不俗。其中,在7月上市的岚图FREE+,已经跻身“20-30万混动SUV销量TOP3”;8月全新岚图知音上市,位列30万元以内华为系纯电车型销量榜首(9月8日-14日)。在9月15日刚上市的2026款梦想家,18小时大定订单突破10000辆。,基本锁定爆款。除了梦想家之外,岚图汽车的今年在产品上可谓是全面开花。

全新岚图知音与岚图FREE+组成“混+电”双子产品矩阵,进一步夯实中大型家用SUV市场的差异化智能竞争力。接下来,岚图还有2款重磅车型上市。这包括被称为“武汉劳斯莱斯”的追光L,以及新时代旗舰SUV。从岚图FREE+,到全新岚图知音,再到26款岚图梦想家。这些产品,都已经具备了爆款的产品力和关注度,岚图在三大细分赛道的全方位升级,多个爆品全面出击。业内不少人评价说,岚图迎来了“爆发时刻”。
为什么岚图能?在2025岚图用户之夜活动上,卢放回顾岚图汽车的五年造车历程,他曾回答了在岚图速度的背后,是什么?卢放说,依托东风汽车56年的造车底蕴和技术积累,依靠持续的产品创新与用户体验提升赢得认可,坚定实行长期主义,并且洞察用户的需求和市场变化,提升市场知名度,赢得用户认可。

“用户怎么认知你,市场上怎么看待你,品牌不能自说自话。”卢放说。从诞生开始,岚图就是东风集团的“深圳特区”。在发展上,岚图将“底蕴”与“市场活力”结合,走出一条自己的发展模式。一方面,岚图继承并发扬了东风集团近60年制造积淀,另一方面,积极注入市场化基因,建立快速响应决策流程、扁平化组织管理。岚图身上有央企的稳健踏实,也有新势力的敏锐、灵活。也正是如此,从梦想家开始岚图掌握了市场密码,成为央企高端品牌的突出代表。
打好根据是持续爆发的基础
岚图的市场爆发,是其“产品+技术”双轮驱动的必然结果,也是其坚持“以用户为中心”理念的具体体现。自品牌成立以来,岚图汽车始终坚持核心技术全栈自研可控,瞄准“第一”“唯一”,努力形成领先一代的实力,正向开发了具有完全自主知识产权,国内首个原生智能电动整车架构“ESSA架构”,打造了领先的软件定义汽车、中央集中式SOA电子电气架构“天元架构”,自主开发全球首个兆瓦级品牌超快充桩“岚图VP1000”等。
今年8月22日,岚图汽车全球首发智能超混800V技术岚海智混,以“智电中枢+超能矩阵”两大技术体系让混动车全程电感,带来了全域800V系统、5C超充以及大电量电池的综合技术方案。其中,岚图在底盘、操控上的多项技术,都让外界叹服。在当下,在不少车企都以大打价格战,忽视产品创新和技术研发,这导致很多产品沉淀不够,最后的产品都成为了只能热闹一时的网红车。

而岚图的产品,成为了高品质的代名词。这样的产品,拥有极好的口碑,受到市场的欢迎也只是时间问题。技术为底座,塑造岚图的技术标签,而在品牌打造上,岚图坚持走正道,也获得了市场的赞誉。在多个场合,卢放都强调岚图汽车不卷价格,而是卷价值,做企业应该认真思考企业能为用户和社会创造什么价值。
比如同样是在研发上,别人只追求参数领先,而卢放说岚图不仅要做到技术的领先,很多领域实现领先后,要更关注实际的层面,不能盲目追求某一些参数的领先,而忽略用户实际的感受和体验,甚至用户所支出的代价成本。在产品上,岚图则以央企的担当,努力引领行业进入健康良性的竞争之中。
还有一些企业宣传时满屏顶配,到店时全部变成了加价毛坯,岚图拒绝这些套路营销。岚图的高管也在多个场合呼吁业内保持造车的初心地址一些浮躁的行业现象,以自身行为引导行业发展。知行合一,内外一致——在这种价值观的支持下,岚图汽车形成了良好的企业文化,在品牌形象上也为消费者所信任。
卢放说,东风集团赋予岚图两大使命:其一、在集团向新能源转型的过程中,从技术、品牌到销量、利润,全方位助力集团战略落地。其二、是通过体制机制的创新,打造出自主运营的最佳实践。在发展的第一阶段,岚图以产品力带动品牌力,以销量支撑品牌形象,成功完成预定目标。但月销1万多台只是迈出了第一步,“这还远远不够。”卢放说。岚图的目标还更为远大。
正是如此,东风集团在这个关键时刻果断推动岚图快速上市——2025是岚图汽车实现自我造血的关键一年,也是市场突破的关键时刻。而在完成上市之后,岚图将获得更大的发展自由,在资金、影响力等方面都获得更强大的资源,实现发展的进一步跃升。而对于东风集团而言,从岚图到奕派科技,再到猛士科技,其三大板块均已确定改革方向,东风集团的自主业务也将进入新阶段。

发表评论 取消回复